
●国内,本周跟踪“十五五”规划的建议发布(2万字左右),后续政策展望,科技大概率仍是建议稿的重点部署领域。
●海外,美联储降息迎“定心丸”,中美贸易谈判迎缓和信号,助于改善市场风险偏好。
国内:未来5-10年经济发展方向明确
重磅会议如期召开,同时审议通过《中共中央关于制定国民经济和社会发展第十五个五年规划的建议》(以下称“《建议》”),为后续5-10年经济社会发展指明方向。
总体看,忧患意识更浓,稳经济信号更强。《建议》强调“十五五”时期我国发展环境面临深刻变化,不确定难预料因素增多,要求保持战略定力,增强必胜信心,勇于面对风高浪急甚至惊涛骇浪的重大考验;同时,会议延续强调到2035年经济总量翻番的潜在目标,未来5年预计还会设定偏高的GDP增速,2026年GDP设定可能延续5%左右。
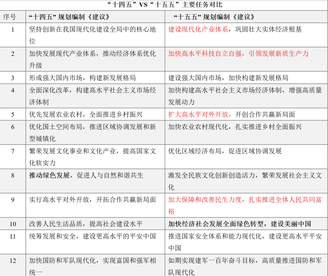
具体任务上,《建议》延续了12项任务部署,但顺序变动较大:其中科技和产业依旧靠前,且“建设现代化产业体系”移至首位,对外开放由第9位移至第五位,民生前移一位至第9位,并直指“扎实推进全体人民共同富裕”;绿色转型排序回落两位,从第八位回落到第十位。
资料来源:据公开资料整理从词频来看:(1)“高质量”提及频次更高(本次13次,上次9次);(2)消费、投资词频度较高(消费本次提及4次,上次为1次;投资本次提及5次,上次为2次);(3)科技和产业相关词频变化不大;(4)生态环境相关词频变低。
总体看,强科技(现代化产业体系、科技创新仍居首位,服务于“制造强国、质量强国、航天强国(新提法)、交通强国、网络强国,并点名新兴产业、未来产业、服务业、现代化基础设施体系)、扩内需(大力提振消费、扩大有效投资)、扩开放(由“实行”改完“扩大”)、保民生、促改革、国防建设等是关注重点。
往后看,重要时间节点梳理如下:
全会召开并公布会议公报(10月23日)→一周左右公开“十五五”规划的建议(2万字左右,大约会后5天发布,约10月底)→2026年两会期间审议纲要全文→2026年3月中旬公开纲要全文(7万字左右,涉及主要经济目标)→2026年下半年开始出台各行业的五年规划(2026年四季度到2027年初)。
资料来源:据公开资料整理映射到投资层面,从24号的发布会上看,科技成为重大亮点之一,重点提及了包括低空经济、量子科技、核聚变能、脑机接口、具身智能等多个科技的细分赛道。因此,后续从政策层面来看,科技大概率仍是建议稿的重点部署领域。
海外:两大事件落地,改善市场风险偏好
事件一:美联储降息预期回升,全球流动性获利好
美国劳工局公布9月CPI数据,整体弱于预期,数据披露后,利率期货隐含的10月和12月降息的概率均接近100%。
9月美国CPI同比3.0%(预期3.1%,前值2.9%),环比0.3%(预期0.4%,前值0.4%),核心CPI同比降至3.0%(预期3.1%,前值3.1%),环比0.2%(预期0.3%,前值0.3%)。
究其原因,主要由于两个积极信号支撑:一是关税对商品通胀的推升作用弱于预期,无论涨幅还是波及范围均相对温和;二是住房与运输等服务价格放缓,进一步抵消了商品端的涨价压力。
市场对美联储降息的定价随之强化,数据公布后美股三大指数均创历史新高,美债收益率一度大幅下挫,黄金跌幅收窄。
事件二:中美贸易谈判迎缓和信号
中美吉隆坡磋商开启,临近11月1日,中美谈判商定有望落地。从最新进展来看,白宫方面宣布中美元首即将在APEC峰会期间会晤,总体看中美贸易关系或迎来转机。
随着中美谈判有望阶段性达成协议、10月底三季报披露期结束,科技、有色等主线年内仍有业绩兑现与事件驱动, 11月有望带动指数继续上行。
本周重点关注
10月27日:2025金融街论坛年会开幕
10月30日:美联储利率决议;2025年APEC会议
10月31日:中国10月官方制造业PMI
博 览 财 经 ]article_adlist-->十年深耕政策研究为核心竞争力,提供多层次定制化财经资讯服务
独创资讯内容与IT开发相融合的高新技术企业
建成机构服务、个人平台、资产管理的金融证券综合服务商
]article_adlist-->
扫码关注
博览财经
识别二维码,即可关注
免责声明:市场有风险,投资需谨慎。本资讯中的内容和意见仅供参考,不构成投资建议。据此入市,风险自担。

全国一体化顶层设计出炉!这个关键产业再受催化
四中全会如何重塑A股投资逻辑?
]article_adlist-->
海量资讯、精准解读,尽在新浪财经APP
富途优配提示:文章来自网络,不代表本站观点。